通知公告

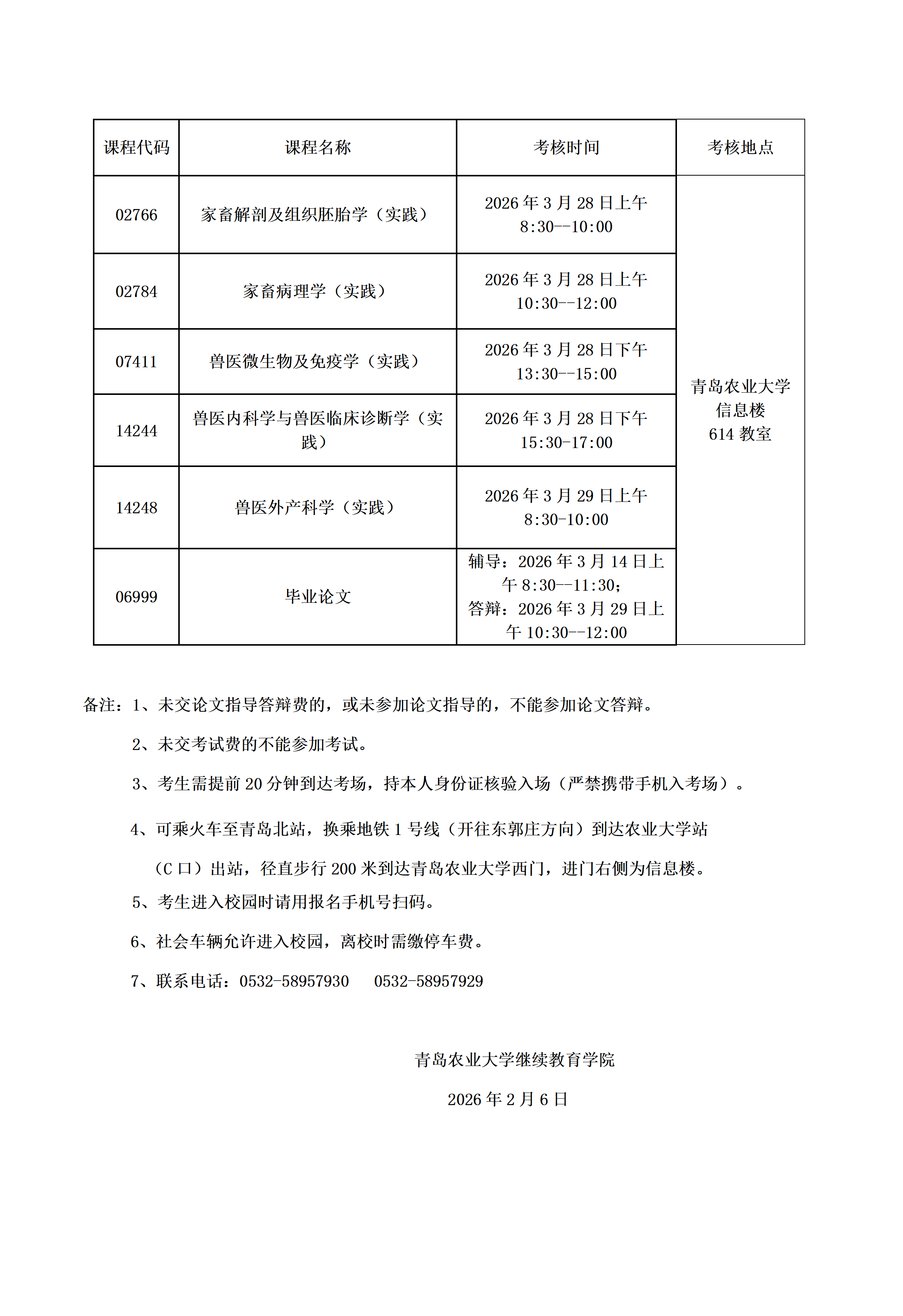
2026年上半年自考动物医学(专升本)毕业及实践环节考核安排

    2026.02.06 10:54:18           浏览数:0


 

地址:青岛市城阳区长城路700号 主楼1313   电话: 0532-58957207   邮编:266109
鲁ICP备13028537号-5 鲁公网安备 37021402000104号 青岛市互联网违法信息举报中心 版权所有:太阳成集团(tyc9728·CHN)官方网站-Suncity Club